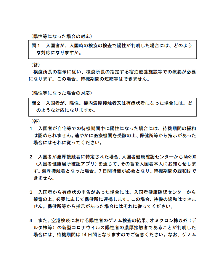
일본입국전 음성/양성판정안내와 입국후 음성/양성 판정안내
안녕하세요 해외인재육성을 위한 청년능력개발지원 엔젤루트장학회입니다.
일본 입국전 양성반응이나 일본 입국후 공항에서 양성 반응시 안내를 드리니 일본유학 출국을 진행중인 엔젤루트 장학생들은 참고 하시기 바랍니다.
일본 입국전 확진으로 인한 양성 반응이 있을 경우
▷ 입국 시 필요한 서류중 72시간 이내 PCR 음성 증명서만 나오면 출국이나 입국 모두 가능합니다.
▷ 한국에서 무증상 격리기간 7+7=14일 정도면 음성 결과가 나오니 걱정마시고 음성증명서를 발급 받아 일정을 미루어 출국하시면 됩니다.
▷ 학교의 경우 대부분 입학식 후 온, 오프라인 수업이 가능하므로 학교나 입학 대행처에 요청하시어 도움을 받으시면 됩니다.
일본 도착 후 공항에서 코로나 검사
▷ 일본 공항 도착후 일본 입국자는 모두 코로나 검사 1회를 받게 되며 검사 후 음성자와 양성자를 분리하여 격리시설로 이동됩니다.
▷ 2차 접종자는 무조건 정부지정 시설에서 7일간 격리하게 되며 3~4일째 PCR검사 1회 후 음성 판정을 받게 되면 퇴실하게 됩니다.
▷ 1일 3식사를 제공하고 코로나PCR검사는 무료입니다.
▷ 3차 접종자는 선택적으로 정부지정 시설에서 동일하게 진행 또는 친지 가족등 머물 곳이 있을 경우 7일간 격리 후 활동하시면 됩니다. 하지만 입학 학교의 규정이 있으므로 3차 접종자가 친지에서 자가격리의 경우 입학 학교의 허가를 받으신 후 진행 하시면 됩니다.
공항에서 양성일 경우
▷ 만약 양성일 경우 정부기관 숙소에서 14일 격리후 PCR검사를 받고 퇴실하게 됩니다
▷ 학교에 연락하고 격리 후 마지막날 음성판정을 받으면 퇴실 후 학교로 복귀하시면 됩니다.
격리기간에서 양성일 경우
▷ 만약 정부기간 숙소에서 3~4일째 PCR검사 후 양성판정을 받게 되면 양성판정 기간부터 다시 14일간 격리를 하는 것으로 현재 안내하고 있습니다.
(일본의 격리기간 대책 강화에 관한 조치가 수시로 변경이 되니 현재 상황을 참고 바랍니다. )
참고자료: 일본 후생노동성 코로나 대책에 대한 조치 22년 3월 4일자 https://www.mhlw.go.jp/content/000907573.pdf
궁금하신 사항은 언제든 실시간 카카오상담 또는 PC사용의 경우 카카오상담/채널톡상담을 이용해 문의 바랍니다.
